仮想通貨市場への参入速度

仮想通貨を知りたい
先生、『タイム・トゥ・マーケット』って言葉を仮想通貨の分野で聞くんですが、どういう意味ですか?

仮想通貨研究家
仮想通貨の文脈では、新しい技術やサービスをどれくらい早く市場に出せるか、という意味で使われます。たとえば、新しい仮想通貨や取引システムを開発する場合、どれくらい早く利用者に提供できるかが重要になります。

仮想通貨を知りたい
なるほど。つまり、開発スピードが大切ってことですね。でも、なぜ仮想通貨の分野で特に重要なんでしょうか?

仮想通貨研究家
仮想通貨の世界は変化が非常に激しいからです。新しい技術やサービスが次々と出てきます。もし開発に時間がかかりすぎると、他の人に先を越されてしまい、せっかくのアイデアも無駄になってしまう可能性があります。いち早く市場に投入することで、先行者利益を得たり、利用者を増やすことができるのです。
タイム・トゥ・マーケットとは。
仮想通貨で使われる言葉「タイム・トゥ・マーケット」について説明します。これは、新しいものを市場に出すまでの時間のことです。一般的には、どのようなものを作るかを決めてから、たくさん作って売れる状態になるまでの期間を指します。
導入

近ごろの技術の進歩は、様々な分野に大きな変化をもたらしました。特に、お金を扱う世界では、仮想通貨という新しい考え方が生まれ、これまでの仕組みを大きく変える可能性を秘めています。仮想通貨は、インターネット上でやり取りされる、国や銀行などの管理を受けないお金のことです。円やドルといった実際のお金と違い、実体はありませんが、特別な技術によって安全性が守られています。
この仮想通貨の市場は、大きく成長する可能性があり、新しい技術を取り入れているため、多くの会社にとって魅力的な市場となっています。例えば、少額から投資できることや、世界中どこにいても送金できるといったメリットがあります。また、新しい技術を使ったサービスや商品が次々と生まれており、革新的な事業を展開しやすい環境です。しかし、この市場は、競争がとても激しく、変化のスピードもとても速いという特徴もあります。新しい仮想通貨や関連サービスが次々と登場し、市場の状況は常に変化しています。
そのため、仮想通貨の市場に参入する会社は、素早く決断し、行動することが求められます。じっくり考えている間に、他の会社に先を越されてしまうかもしれません。例えば、新しい技術やサービスが登場した際に、すぐに対応できる体制を整えておく必要があります。また、市場の動向を常に把握し、柔軟に戦略を変えることも重要です。このような状況の中で、市場に参入するまでの時間を短縮すること、つまり「市場投入までの時間」の短さが非常に重要になってきます。いち早く市場に参入することで、競合他社よりも優位に立つことができるからです。このスピード感が、成功の鍵を握っていると言えるでしょう。
| 仮想通貨市場の特徴 | 詳細 |
|---|---|
| 定義 | 国や銀行などの管理を受けない、インターネット上でやり取りされるお金 |
| メリット | 少額投資可能、国際送金が容易、革新的な事業展開 |
| 市場の状況 | 競争激化、変化のスピードが速い、新規参入が続く |
| 企業に求められること | 迅速な意思決定、柔軟な戦略、市場投入までの時間短縮 |
市場投入時間の重要性

お金のやり取りを電子の世界で実現する技術の市場は、変化の速度が非常に速く、まるで秒読みで時が進むかのようにめまぐるしく動いています。次々と新しい技術やサービスが生まれ、競争は激しさを増すばかりです。このような状況では、新しい品やサービスを市場に出すタイミングが、事業の成否を決める大きな要因となります。
誰よりも早く市場に参入すれば、先行者利益を得ることができ、市場での占有率を高めることができます。また、早くから利用者を獲得することで、貴重な意見や感想を集めることができ、品やサービスの改良に役立てることができます。さらに、市場投入までの時間を短くすることで、開発にかかる費用を減らし、投資に見合う効果を高めることも可能です。
例えば、ある新しいお金のやり取りの仕組みを開発したとします。この仕組みが画期的で便利なものであっても、市場投入のタイミングが遅ければ、他の似たような仕組みがすでに市場を席巻し、利用者を獲得している可能性があります。そうなると、せっかく開発した仕組みも、日の目を見ないまま終わってしまうかもしれません。逆に、誰よりも早く市場に参入できれば、多くの利用者を獲得し、市場をリードする立場を築くことができるでしょう。
また、早期に利用者から意見や感想を集めることで、品やサービスの欠点や改善点を早期に発見し、修正することができます。これは、利用者の満足度を高め、より良い品やサービスを提供することにつながります。さらに、開発期間を短縮することで、開発にかかる費用を削減し、より効率的に事業を進めることができます。
このように、お金のやり取りを電子の世界で実現する技術の事業においては、市場投入のタイミングが非常に重要です。常に市場の動向を注視し、迅速かつ的確な判断を行うことで、事業の成功確率を高めることができるでしょう。
| メリット | 説明 |
|---|---|
| 先行者利益 | 市場で優位な立場を築き、高い占有率を獲得できる。 |
| 利用者からのフィードバック | 早期に利用者から意見や感想を集め、製品やサービスの改良に役立てられる。 |
| 開発コスト削減 | 市場投入までの時間を短縮することで、開発費用を削減できる。 |
開発期間短縮の取り組み

お金のやり取りを電子の世界で実現する技術は、急速に広まりつつあり、多くの企業がこの新しい仕組みに参入しようとしています。この流れに遅れを取らないためには、開発にかかる時間をいかに短くするかが非常に重要です。素早く新しい仕組みを作り上げ、市場に投入することで、他社に先んじて優位な立場を築くことができるからです。
開発期間を短縮するためには、まず開発の進め方を見直し、無駄をなくすことが大切です。例えば、小さな部分ごとに開発と確認を繰り返す方法を取り入れることで、問題点にいち早く気づき、修正するまでの時間を短縮できます。また、変化への対応も容易になり、市場のニーズに合わせた仕組みを柔軟に作り上げることができます。
さらに、最新の技術を積極的に取り入れることも重要です。インターネットを通じて提供される計算資源などを活用すれば、自前で設備を用意する必要がなくなり、時間と費用を大幅に節約できます。加えて、既に出来上がったプログラム部品などを利用すれば、開発作業を簡略化し、全体の時間を短くすることができます。
自社だけで全てをこなすのではなく、得意分野を持つ外部の専門家や企業と協力することも有効な手段です。専門的な知識や技術を持つ協力者を得ることで、開発の質を高めつつ、時間短縮を実現できます。また、新たな視点を取り入れることで、より良い仕組みを作り上げることも期待できます。
これらの取り組みによって、開発期間を大幅に短縮し、市場への参入を迅速に進めることができます。そして、変化の激しい市場において、常に競争力を維持することが可能になります。

法規制への対応

{お金にまつわる新しい技術を取り巻く環境は、法整備のスピードが追いついていないのが現状です}。そのため、この市場に参入しようとする者は、常に変化する法の情報を集め、正しく対応していく必要があります。法への対応が遅れれば、事業の開始が遅れるだけでなく、最悪の場合は事業そのものを諦めざるを得なくなる可能性もあります。このような事態を避けるため、法律の専門家と協力し、常に法の最新情報を注意深く見守る必要があります。また、社内で法令を遵守するための体制を整え、ルールをきちんと守ることで、危険性を最小限に抑えることができます。具体的には、取引の記録を適切に残すこと、利用者の本人確認を確実に行うこと、そして不正なお金の動きがないか監視することなどが重要です。加えて、集めた個人情報を適切に管理する仕組みも必要です。もしこれらの対応を怠ると、罰金などの処分を受ける可能性があり、事業の継続が難しくなる可能性もあります。法への対応は、新しい技術を使ったお金のサービスを始める時期を左右する重要な要素です。市場にいち早く参入し、優位な立場を築くためには、法令遵守を徹底し、信頼できる事業者としての地位を確立することが不可欠です。絶えず変化する法の動向を把握し、迅速かつ適切に対応することで、事業の成功へと繋がるでしょう。
| 重要性 | 対策 |
|---|---|
| 法整備が追いついていないため、変化する法律に対応が必要。 | 法律専門家と連携し、最新情報を入手。 |
| 法対応の遅れは事業開始の遅延、事業断念に繋がる可能性あり。 | 社内で法令遵守体制を構築し、ルールを厳守。 |
| 罰金などの処分を受ける可能性があり、事業継続が難しくなることも。 | 取引記録の適切な保存、利用者の本人確認、不正なお金の動きの監視、適切な個人情報管理。 |
| 法対応は市場参入の時期を左右する重要な要素。 | 信頼できる事業者としての地位確立。 |
市場投入後の改善

新しい仕組みや役割を持つお金を世の中に出した後も、より良いものにしていくための取り組みはとても大切です。実際に使っている人たちの意見を集め、その意見を元に、仕組みや役割を常に良くしていく必要があります。お金にまつわる新しい技術は、流行り廃りがとても速いので、一度世の中に出したものをそのままにしておくと、すぐに時代遅れになってしまうかもしれません。
人々が何を求めているのかをきちんと理解し、その要望に素早く対応することで、他よりも良いものとして使い続けてもらうことができます。そのためには、利用者としっかり話し合い、常に世の中の流れを把握することが大切です。周りの状況に合わせて、事業の進め方を臨機応変に変えていくことも必要です。
例えば、新しいお金を扱う場所を作ったとします。最初は多くの人が使いやすいように、操作を簡単にしていたとしましょう。しかし、しばらくすると、もっと複雑な取引をしたいという要望が出てくるかもしれません。そのような利用者の声を聞き、安全性を確保しつつ、より高度な取引ができるようにシステムを改良していくことが重要です。
また、新しいお金の種類が増えたり、使い方に新しいルールができたりすることもあります。そうした変化に対応するため、常に情報を集め、必要に応じてシステムを更新しなければなりません。さらに、悪い人が新しいお金を盗もうとしたり、不正に利用しようとしたりするかもしれません。そのような不正を防ぐ仕組みを常に強化していく必要もあります。
このように、新しいお金を世の中に出した後も、利用者の意見を聞き、世の中の変化に対応しながら、常に改善を続けることが、そのお金が広く受け入れられ、長く使われ続けるために不可欠です。

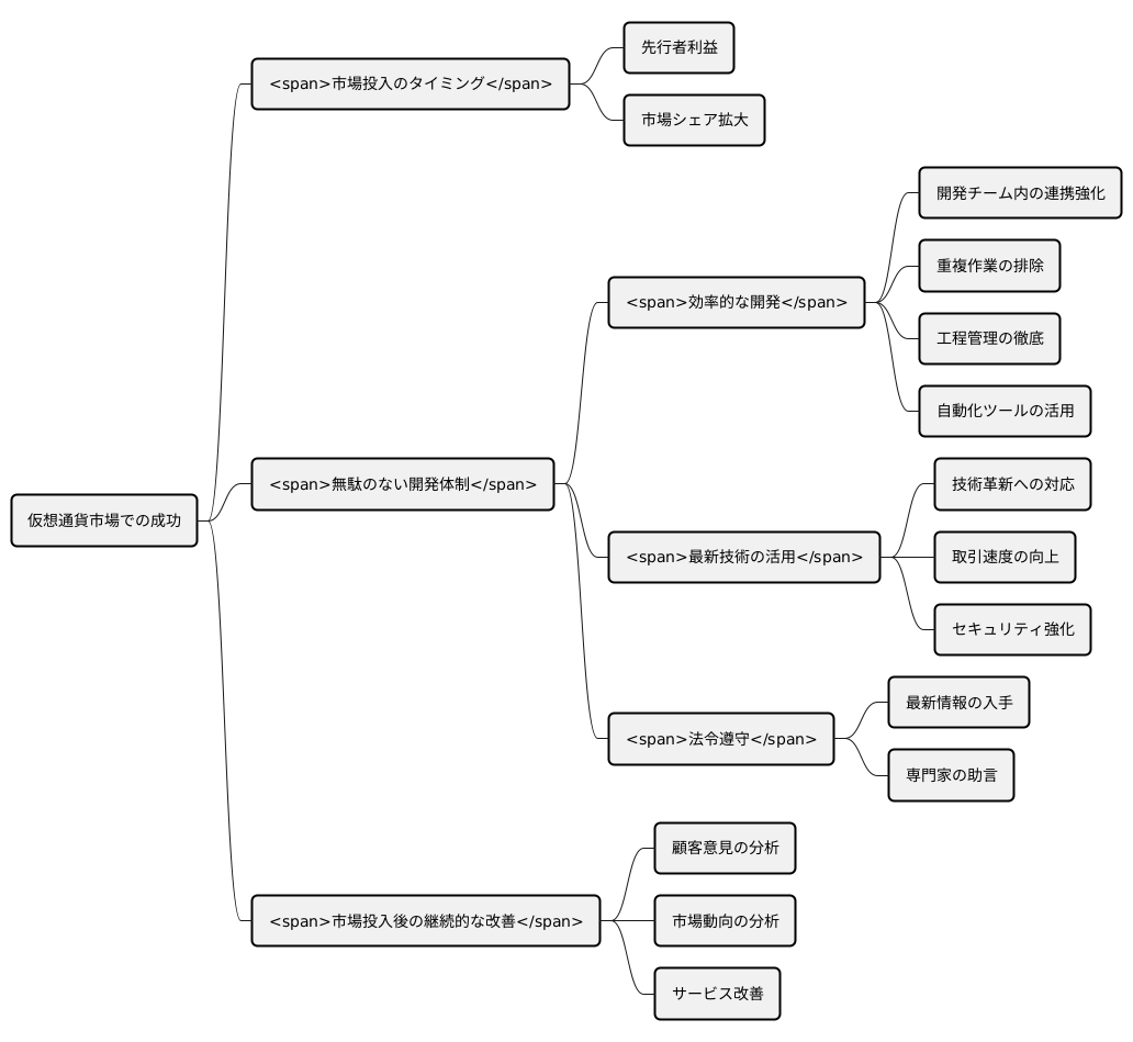
まとめ

仮想通貨の世界に足を踏み入れるには、市場投入のタイミングがとても大切です。開発から販売開始までの時間を縮め、他社に先駆けて市場に参入できれば、先行者利益を得て市場でのシェアを広げることができます。
そのためには、無駄のない開発体制を築き、常に最新の技術を取り入れ、法令にきちんと対応していく必要があります。販売開始後も継続的に改善していくことも欠かせません。これらの要素をうまく組み合わせることで、仮想通貨市場で成功する可能性は高まります。
効率的な開発のためには、開発チーム内の連携をスムーズにし、重複作業をなくすことが大切です。また、開発工程を細かく分け、各工程の進捗状況を常に確認することで、遅延を最小限に抑えられます。さらに、自動化ツールなどを活用し、作業効率を高めることも重要です。
最新技術の活用も重要です。仮想通貨市場は技術革新が速いため、常に新しい技術に目を向け、積極的に取り入れる必要があります。例えば、取引速度の向上やセキュリティーの強化につながる技術は、競争力を高める上で不可欠です。
法令遵守も忘れてはいけません。仮想通貨に関する法令は常に変化するため、最新の情報を入手し、適切に対応していくことが重要です。法令違反は事業の継続に大きな影響を与える可能性があるため、専門家の助言を得ながら、慎重に進めるべきです。
市場投入後の継続的な改善も成功の鍵となります。顧客からの意見や市場の動向を常に分析し、製品やサービスを改善していく必要があります。時代の変化に柔軟に対応し、常に進化していくことで、長期的な成功を掴むことができるでしょう。仮想通貨市場はリスクも大きい反面、大きな可能性も秘めています。綿密な計画と迅速な行動によって、この新しい市場を切り拓いていきましょう。

