AIIBとアジアの未来

仮想通貨を知りたい
先生、『AIIB』って、アジアのインフラ整備のためのお金に関する機関ですよね?でも、どうして新しく作ろうとしているんですか? 今あるアジア開発銀行ではダメなんですか?

仮想通貨研究家
良い質問だね。アジア開発銀行だけでは、アジア全体で必要なお金の量をまかないきれないんだ。AIIBは、その足りない部分を補うために作ろうとしているんだよ。

仮想通貨を知りたい
なるほど。でも、どうして中国が中心になって作ろうとしているんですか?

仮想通貨研究家
それは、中国が世界で2番目に大きな経済大国になったにもかかわらず、今ある国際機関では思うように発言できないという不満があるからなんだ。それに、中国の会社が海外で活躍するのを後押ししたいという思惑もあるんだよ。
AIIBとは。
仮想通貨とは関係ありません。『AIIB』(アジアインフラ投資銀行)は、アジア地域で増え続けるインフラ整備に必要な資金を供給するために設立が計画されている国際的な開発金融機関です。現在あるアジア開発銀行(ADB)だけでは対応しきれない部分を補うことを目指しています。このAIIBは中華人民共和国が提案し、中心となって進めています。世界で二番目の経済大国となった中国は、国際通貨基金(IMF)やアジア開発銀行(ADB)といった既存の国際機関で思うように発言力を高められないことや、中国企業の海外進出を促進したいという思惑などから、独自の構想を打ち出したものです。
設立の背景

アジア地域は目覚ましい経済成長を遂げており、それに伴い、道路や鉄道、港、電気設備といった経済活動を支える基盤整備の必要性が増しています。既存のアジア開発銀行(ADB)だけでは、これらの整備に必要な莫大な資金需要に対応しきれなくなっていることが大きな問題でした。
このような状況下、中国が中心となって新しい国際的な開発金融機関であるアジアインフラ投資銀行(AIIB)を設立する構想が持ち上がりました。世界で二番目の経済大国となった中国は、国際社会での発言力を強めたいという考えがあり、AIIB設立に熱心に取り組みました。既存の国際機関では思うように発言できないという不満や、中国企業が海外へ進出する際の支援といった狙いも、AIIB設立の動機として挙げられています。
AIIBの設立目的は、アジア地域のインフラ整備を推進し、経済発展を加速させることです。ADBの役割を補う形で、AIIBは域内の連携強化や持続可能な成長に貢献することを目指しています。具体的には、交通網の整備やエネルギー供給の安定化、情報通信技術の向上、都市開発、農村開発といった幅広い分野で、資金の貸し付けや出資といった形で支援を行います。AIIBは、アジア地域の開発ニーズに応える重要な役割を担うことが期待されています。加えて、環境問題への配慮も重視しており、持続可能な開発目標(SDGs)の達成にも貢献していく方針です。
| 項目 | 内容 |
|---|---|
| 背景 | アジア地域の経済成長に伴い、インフラ整備の必要性が増加。既存のADBだけでは資金需要に対応しきれない。 |
| 設立の主体 | 中国 |
| 設立の動機 | ・中国の国際社会での発言力強化 ・中国企業の海外進出支援 ・既存の国際機関での不満 |
| 設立目的 | アジア地域のインフラ整備を推進し、経済発展を加速させる。ADBの役割を補完し、域内の連携強化や持続可能な成長に貢献。 |
| 具体的な支援内容 | 交通網整備、エネルギー供給安定化、情報通信技術向上、都市開発、農村開発等への資金貸付・出資 |
| その他 | 環境問題への配慮、持続可能な開発目標(SDGs)の達成にも貢献。 |
中国の役割

アジアインフラ投資銀行(AIIB)において、中国は非常に重要な役割を担っています。出資比率を見ると、他のどの加盟国よりも中国の割合が高く、最大の資金提供国となっています。これに伴い、AIIB内での議決権も中国が最も大きく、事実上、AIIBの運営に大きな影響力を持っていると言えます。
中国は、AIIBを自国の経済的な影響力を拡大するためのツールとして活用しようとしている、という見方もあります。AIIBを通じて、アジアを中心としたインフラ整備に積極的に関与することで、中国を中心とした経済圏の構築を目指していると考えられます。さらに、国際社会における中国の発言力を高め、国際的な地位の向上も狙っているという指摘もあります。
また、AIIBは中国企業の海外進出を支援する役割も期待されています。AIIBの融資を受ける事業に中国企業が多数参加することで、中国企業の国際展開が加速すると予想されます。しかし、融資先の選定において中国企業が優遇される可能性も懸念されており、公平性や透明性の確保が重要な課題となっています。
一方で、中国はAIIBを世界銀行やアジア開発銀行といった既存の国際機関と協力して運営していく方針を表明しています。これは、国際社会との協調路線を重視する中国の姿勢を示すものと解釈できます。AIIBが真に国際的な機関として機能するためには、中国が国際協調の精神に基づいて運営していくことが求められています。
| 項目 | 内容 |
|---|---|
| 中国の役割 | 最大の資金提供国、最大の議決権保有国 |
| 中国の目的 | 経済的影響力の拡大、中国中心の経済圏構築、国際的地位の向上 |
| 中国企業への影響 | 海外進出支援、国際展開の加速 |
| 懸念事項 | 融資における公平性・透明性の確保 |
| 国際機関との関係 | 既存の国際機関との協力 |
| AIIBの運営 | 国際協調の精神に基づいた運営 |
加盟国

アジア地域のインフラ整備を主な目的として設立されたアジアインフラ投資銀行(AIIB)には、予想をはるかに超える数の国々が参加しています。設立当初はアジア地域の国々を中心に加盟国が集まりましたが、その後、ヨーロッパ諸国をはじめ、様々な地域の国々も次々と参加を表明し、今では世界各地に加盟国が広がっています。
当初、日本とアメリカは加盟を見送るという判断をしました。しかし、その後多くの主要国が参加を決める中、日本は今もなお加盟を見送っている唯一の主要国となっています。これに対し、アメリカは方針を転換し、すでに加盟国となっています。多様な国々が参加することで、AIIBが持つ資金力はますます強化され、より広範囲な地域でインフラ整備を行うことが可能となります。具体的には、道路や鉄道、港湾、空港といった交通インフラの整備に加え、エネルギー関連施設や通信網の整備など、幅広い分野での事業への投資が期待されます。
一方で、これほど多くの国々が集まれば、それぞれの国が持つ考えや利益が必ずしも一致するとは限りません。AIIBの円滑な運営のためには、加盟国間で互いの主張を尊重し、丁寧な話し合いを通じて妥協点を見つける努力が欠かせません。また、中国の持つ影響力が他国に比べて過度に大きいのではないかという懸念の声も、依然として存在しています。加盟国間の信頼関係を築き、公平で透明性のある運営を行うために、中国を含めた加盟国全体で協力していく姿勢が重要となるでしょう。
| 項目 | 内容 |
|---|---|
| 加盟国 | 当初はアジア地域中心、現在は世界各地に拡大。日本を除く主要国は加盟済。 |
| 資金力 | 多様な国々の参加により強化。広範囲なインフラ整備が可能。 |
| 投資対象 | 交通インフラ(道路、鉄道、港湾、空港)、エネルギー関連施設、通信網など |
| 課題 | 加盟国間の意見調整、中国の影響力への懸念。 |
| 解決策 | 加盟国間の相互尊重、妥協点を見つける努力、公平で透明性のある運営、中国を含めた加盟国全体の協力。 |
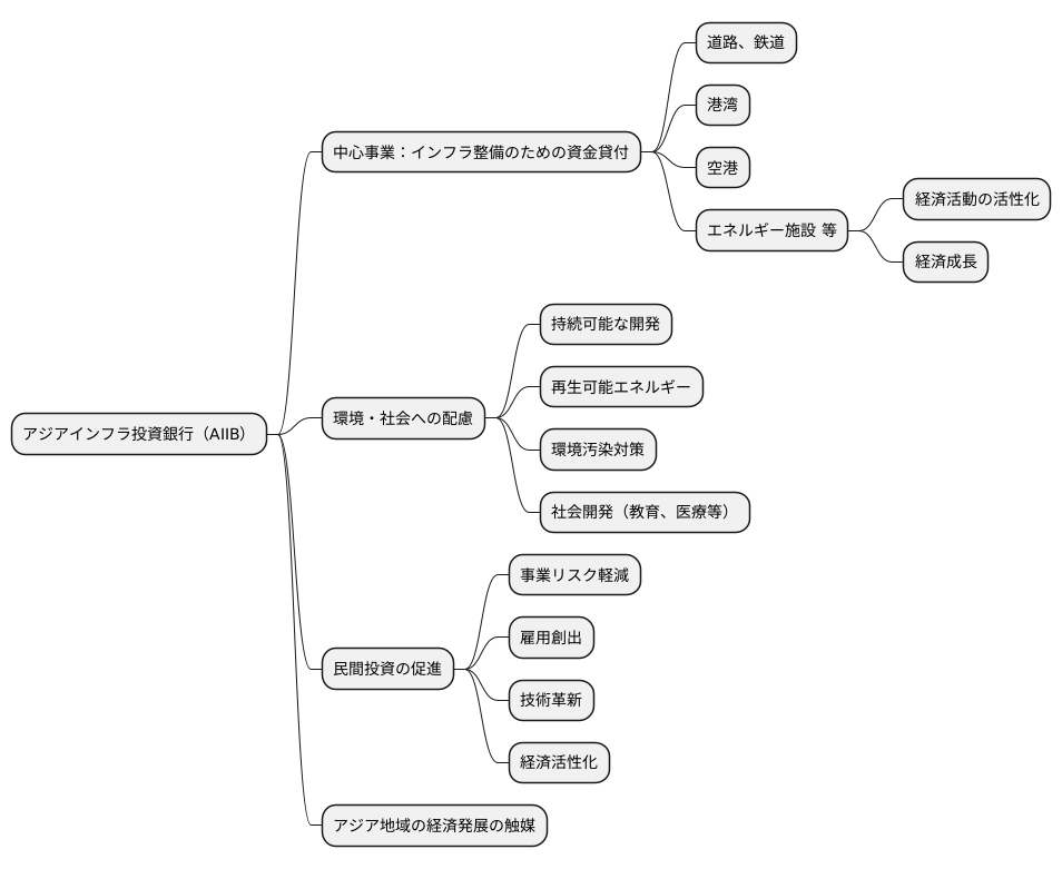
事業内容

アジアインフラ投資銀行(AIIB)は、アジア地域の発展を支える重要な役割を担っています。その中心となる事業は、インフラ整備のための資金の貸し出しです。具体的には、人や物が行き交うための道路や鉄道、船が停泊する港湾、飛行機が離着陸する空港、そして電気やガスなどのエネルギーを作るための施設など、経済活動を支える様々なインフラの建設や改修に資金を提供しています。これらのインフラが整備されることで、人々の移動や物流がスムーズになり、企業活動も活発化し、結果として経済全体の成長につながることが期待されます。
AIIBは、経済成長だけでなく、環境や社会への配慮も重視しています。環境を壊したり、人々の暮らしに悪影響を与えるような開発ではなく、将来の世代も安心して暮らせる持続可能な開発を目指しています。例えば、再生可能エネルギーを使った発電施設への投資や、環境汚染対策への支援などを通して、経済発展と環境保全の両立を図っています。また、教育や医療などの社会開発プロジェクトにも資金を提供することで、人々の生活の質の向上にも貢献しています。
さらに、AIIBの活動は、民間企業の投資を促す効果も期待されています。AIIBが資金を提供することで、事業のリスクが軽減され、民間企業も安心して投資しやすくなります。民間企業の投資は、雇用創出や技術革新につながり、経済の活性化に大きく貢献します。AIIBは、アジア地域の経済発展の触媒として、大きな可能性を秘めていると言えるでしょう。

今後の展望

アジア地域におけるインフラ整備の不足は、経済成長の大きな足かせとなっています。道路、鉄道、港湾、通信設備といった基盤が整っていないため、モノや人の移動がスムーズに行われず、企業活動や人々の暮らしにも支障が出ています。こうした状況を改善するため、アジアインフラ投資銀行(AIIB)は重要な役割を担うことが期待されています。
AIIBは、域内のインフラ整備に必要な資金を提供することで、アジア地域の経済発展を後押しすることを目指しています。多くの資金を持つことで、大規模な事業にも対応できるため、これまで資金不足で実現できなかったプロジェクトも動き出す可能性があります。これにより、雇用創出や地域経済の活性化といった好影響も期待できます。
しかし、AIIBの運営には課題も山積しています。中でも懸念されているのが、中国の影響力です。AIIBは中国が主導して設立された機関であり、出資比率も高いため、中国の意向が運営に大きく反映される可能性があります。透明性が高く、公正な運営を確保するために、他の加盟国との適切なバランスを保つことが重要です。
また、世界銀行やアジア開発銀行といった既存の国際機関との連携も課題です。これらの機関は長年の経験と実績を持っており、AIIBが効果的に事業を進めるためには、協力関係を築くことが不可欠です。互いの強みを生かし、役割分担を明確にすることで、相乗効果を生み出すことができるはずです。
さらに、環境問題や社会問題への配慮も欠かせません。インフラ整備は、自然環境や地域社会に大きな影響を与える可能性があります。事業を進める際には、環境アセスメントを適切に行い、住民の意見も丁寧に聞き取る必要があります。持続可能な開発目標(SDGs)の理念に基づき、環境保全と経済発展の両立を目指した事業運営が求められます。
AIIBが真にアジア地域の発展に貢献できるかどうかは、これらの課題をどのように解決していくかにかかっています。国際社会からの期待に応えるためにも、透明性が高く、責任ある行動が求められます。今後の動向に注目が集まります。
| 項目 | 詳細 |
|---|---|
| 役割 | アジア地域におけるインフラ整備に必要な資金を提供し、経済発展を後押しする。雇用創出や地域経済の活性化に貢献。 |
| 懸念点 | 中国の影響力が大きく、運営の透明性と公正性が懸念される。 |
| 課題 |
|
| 成功の鍵 | 上記の課題を解決し、透明性が高く、責任ある行動をとること。 |
