仮想通貨の未来:セカンドレイヤー技術

仮想通貨の未来:セカンドレイヤー技術

仮想通貨を知りたい

先生、仮想通貨の『セカンドレイヤー』ってよく聞くんですけど、どんなものか教えて下さい。

仮想通貨研究家

はい。仮想通貨の取引が増えると、処理が遅くなって手数料が高くなる問題が起こるよね。これを『スケーラビリティ問題』と言うんだけど、『セカンドレイヤー』はこの問題を解決するための技術の一つです。例えるなら、道路が混雑している時に、新たに高速道路を建設するようなイメージだよ。

仮想通貨を知りたい

なるほど、高速道路ですか。でも、なぜ『セカンド(2番目)』レイヤーなんですか?

仮想通貨研究家

それは、メインのブロックチェーン(元の道路)とは別の層(高速道路)で取引を処理するからだよ。メインのブロックチェーンは『ファーストレイヤー』と呼ばれ、その上に作られた別の層なので『セカンドレイヤー』と呼ぶんだ。ポリゴンはセカンドレイヤーを使った仮想通貨の代表例だよ。

セカンドレイヤー/レイヤー2とは。

仮想通貨には、お金を送ったり、新しい金融システムを作ったりなど、色々な使い道があります。しかし、たくさんの人が同時に取引しようとすると、処理が遅くなって手数料が高くなることがあります。これを「スケーラビリティ問題」と言います。この問題を解決するために作られたのが「セカンドレイヤー」という技術です。この技術を使った仮想通貨の一つに「ポリゴン」があります。簡単に言うと、セカンドレイヤーは仮想通貨の処理を速く、安くするための技術です。

課題となる処理能力

課題となる処理能力

お金の種類として新しく作られた仮想通貨は、単なる資産運用だけでなく、支払い手段や、銀行などを介さない新しい金融の仕組みといった様々な用途で、その利用が広がりを見せています。しかし、利用者の増加に伴い、取引量も増え、それを記録する仕組みに負担がかかっています。全ての取引記録を、ブロックチェーンと呼ばれる、分散型の記録システムに記録しようとすると、処理速度が遅くなったり、手数料が高額になったりする問題が起こります。この問題は、処理能力の限界、つまり、どれだけ多くの取引を処理できるかという問題であり、「拡張性問題」とも呼ばれています。この問題は、仮想通貨の普及にとって大きな壁となっています。多くの技術者がこの問題の解決に尽力しており、その中で期待されている技術の一つが「第二層」と呼ばれる技術です。

第二層とは、主要なブロックチェーンの外側で取引を処理する技術のことです。例えるなら、主要な道路が混雑している場合、迂回路を作って交通量を分散させるようなものです。第二層技術を使うことで、主要なブロックチェーンへの負担を軽減し、処理速度の向上と手数料の削減を期待できます。

第二層技術には、様々な種類があります。代表的なものとしては、「状態チャネル」と「サイドチェーン」があります。状態チャネルは、取引参加者同士で直接取引を行い、最終的な結果のみを主要なブロックチェーンに記録する仕組みです。少人数での頻繁な取引に適しています。一方、サイドチェーンは、主要なブロックチェーンに紐づいた、独立したブロックチェーンのことです。独自のルールを設定できるため、柔軟な運用が可能です。

第二層技術以外にも、主要なブロックチェーンそのものを改良する試みも続けられています。例えば、取引データを圧縮する技術や、処理方法を効率化する技術などが研究されています。これらの技術革新によって、仮想通貨はより使いやすく、より多くの人々が利用できるものへと進化していくことが期待されています。仮想通貨の未来は、これらの技術の進展にかかっていると言えるでしょう。

課題となる処理能力

セカンドレイヤーとは

セカンドレイヤーとは

「第二層」と呼ばれる技術は、主要な記録の連鎖(第一層)とは別に取引を処理することで、処理能力の向上と手数料の低減を目指します。主要な記録の連鎖は、安全性を保つために複雑な計算を行いますが、この計算こそが処理の遅延や手数料の高騰といった問題(スケーラビリティ問題)を引き起こす要因となっています。

例えるなら、主要な記録の連鎖が混雑した幹線道路だとすると、第二層はそれと並行して走る側道のようなものです。交通量の一部を側道に迂回させることで、幹線道路の混雑を緩和し、全体的な交通の流れをスムーズにする効果が期待できます。第二層は、主要な記録の連鎖の負担を軽減することで、より多くの取引を迅速かつ低コストで処理することを可能にします。

第二層を実現する技術には様々な種類があり、それぞれ異なる仕組みで動作します。例えば、状態チャネルという技術では、参加者同士で直接取引を行い、その結果のみを主要な記録の連鎖に記録します。また、サイドチェーンという技術では、主要な記録の連鎖とは別に、独自の記録の連鎖を作成し、そこで取引を処理します。そして、Plasmaと呼ばれる技術は、取引を小さなグループに分け、それぞれのグループで処理を行い、その結果を主要な記録の連鎖にまとめて報告します。これらの技術は、それぞれ異なる特徴を持つため、利用目的に合わせて最適な技術を選択することが重要です。

第二層技術の導入により、主要な記録の連鎖が抱えるスケーラビリティ問題の解決が期待されています。これにより、より多くの人が手軽に利用できるようになり、新たな活用方法の模索も進むと考えられます。将来的には、この技術が記録の連鎖技術全体の進化に大きく貢献していくことが期待されます。

第二層技術のメリット 第二層技術の例 第二層技術の将来性
  • 処理能力の向上
  • 手数料の低減
  • 全体的な処理の円滑化
  • 状態チャネル:参加者同士で直接取引を行い、結果のみを主要な記録の連鎖に記録
  • サイドチェーン:主要な記録の連鎖とは別に、独自の記録の連鎖を作成し、そこで取引を処理
  • Plasma:取引を小さなグループに分け、それぞれのグループで処理を行い、その結果を主要な記録の連鎖にまとめて報告
  • スケーラビリティ問題の解決
  • 利用者の増加
  • 新たな活用方法の模索
  • 記録の連鎖技術全体の進化への貢献

セカンドレイヤーの利点

セカンドレイヤーの利点

補助的な記録層と呼ばれる、第二の記録層を活用することには、幾つかの大きな利点があります。まず第一に、処理能力が向上します。本来の記録層で行う処理の一部をこの補助的な層に移すことで、ネットワーク全体の処理速度が上がり、より多くの取引を速やかに処理できるようになります。これは、まるでお店のレジを増やすようなもので、顧客は長い列に並ぶことなく、スムーズに会計を済ませられるようになります。第二に、取引にかかる費用が削減されます。本来の記録層では、複雑な計算処理に多くの資源が必要で、その費用が取引費用に反映されていました。しかし、補助的な層を使うことで、この計算処理の負担が軽減され、結果として取引費用が抑えられるのです。これは、商品を買う際の手数料が安くなるのと同じで、利用者にとっては大きなメリットです。これらの利点は、仮想通貨が実用的な支払い手段として、あるいは新しい金融仕組みの土台として発展していく上で非常に重要です。例えば、日々の買い物に仮想通貨を使うことを想像してみてください。処理速度が遅く、費用が高いようでは不便で使えません。しかし、補助的な記録層によって処理速度が向上し、費用が削減されれば、電車に乗る時やコーヒーを買う時にも気軽に仮想通貨を使えるようになります。また、新しい金融仕組みにおいても、高速で低コストな取引処理は不可欠です。補助的な記録層は、仮想通貨の未来にとって、なくてはならない重要な技術と言えるでしょう。さらに、補助的な記録層には本来の記録層の安全性や信頼性を損なうことなく、処理能力を高めるという利点もあります。いわば建物の土台を強化することなく、上の階を増築するようなものです。これにより、より多くの取引を安全かつ迅速に処理できるようになり、仮想通貨の利用範囲はさらに広がることが期待されます。仮想通貨の技術は日々進歩しており、補助的な記録層はその進化を支える重要な要素の一つと言えるでしょう。

利点 説明 例え
処理能力の向上 本来の記録層で行う処理の一部を補助的な層に移すことで、ネットワーク全体の処理速度が上がり、より多くの取引を速やかに処理できる。 お店のレジを増やすようなもの
取引費用の削減 補助的な層を使うことで計算処理の負担が軽減され、結果として取引費用が抑えられる。 商品を買う際の手数料が安くなるのと同じ
本来の記録層の安全性や信頼性を損なうことなく処理能力を高める 建物の土台を強化することなく、上の階を増築するようなもの

代表例:ポリゴン

代表例:ポリゴン

仮想通貨の世界で注目を集めている技術の一つに、二層構造の仕組みがあります。この技術をうまく活用した例として、「多角形(MATIC)」が挙げられます。多角形は、基盤となる仮想通貨「大空」の補助的な役割を担っています。大空は広く利用されていますが、処理速度の遅さや手数料の高さが課題となっています。多角形は、これらの問題を解消するために開発されました。

多角形は、独自の仕組みを導入することで、大空よりも速く、そして低い手数料で取引を処理することを可能にしています。具体的には、複数の取引をまとめて処理する技術や、大空とは異なる独自の承認方法を用いることで、効率的な取引を実現しています。これにより、大空のネットワークの混雑を緩和し、よりスムーズな取引を可能にしています。

また、多角形は単に取引を処理するだけでなく、大空の持つ機能を拡張する役割も担っています。例えば、大空では実現が難しい複雑な処理を多角形で実行することで、新たな応用範囲の開拓が期待されています。ゲームや分散型金融といった分野で、多角形の技術が活用される事例も増えてきています。

多角形の成功は、二層構造の仕組みが持つ可能性を示す好例と言えるでしょう。大空が抱える課題を解決するだけでなく、新たな価値を創造する可能性を秘めており、今後の発展に大きな期待が寄せられています。

項目 内容
技術 二層構造
活用例 多角形(MATIC)
多角形の位置づけ 基盤仮想通貨「大空」の補助、機能拡張
大空の課題 処理速度の遅さ、手数料の高さ
多角形のメリット 高速処理、低手数料、大空の機能拡張、新たな応用範囲の開拓
多角形の仕組み 複数取引の一括処理、独自の承認方法
多角形の応用範囲 ゲーム、分散型金融(DeFi)

今後の展望

今後の展望

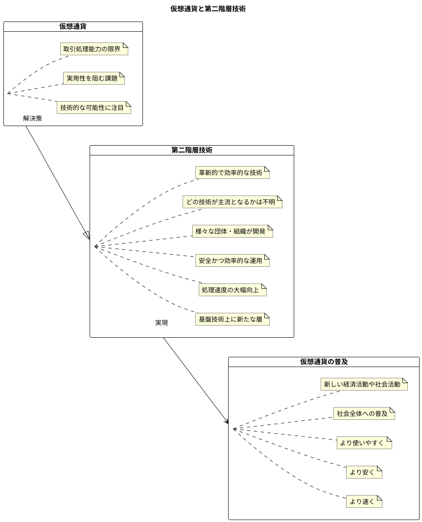
これまで仮想通貨は、その技術的な可能性に大きな注目が集まる一方で、実用性を阻む課題も抱えていました。特に、取引処理能力の限界は大きな壁となっており、普及を妨げる一因となっていました。この処理能力の限界を解決する重要な技術として期待されているのが、第二階層技術です。

第二階層技術とは、主要な仮想通貨の基盤となる技術の上に、新たな層を設けて取引処理を行う技術です。これにより、基盤となる技術の負担を軽減し、処理速度の大幅な向上を実現することができます。これまで、基盤技術の改良によって処理能力を高める試みもありましたが、安全性や安定性を維持しながら処理能力を向上させることは容易ではありませんでした。第二階層技術であれば、基盤技術に大きな変更を加えることなく、処理能力を高めることが可能となるため、より安全かつ効率的な運用につながると期待されています。

現在、様々な団体や組織が、独自の第二階層技術の開発にしのぎを削っています。それぞれのアプローチには、特徴や長所・短所があり、どの技術が主流となるかはまだ定かではありません。しかし、多くの開発競争が繰り広げられる中で、より革新的で効率的な技術が次々と誕生していくと考えられます。この技術革新は、仮想通貨が真に広く普及するための重要な鍵となるでしょう。

第二階層技術の進化によって、仮想通貨は、より速く、より安く、より使いやすくなるでしょう。これにより、これまで仮想通貨に触れる機会がなかった人々も、気軽に利用できるようになり、社会全体への普及が加速していくと考えられます。仮想通貨が広く使われるようになれば、新しい経済活動や社会活動が生まれる可能性も秘めており、私たちの生活をより豊かにする力となることが期待されます。

今後の展望

まとめ

まとめ

仮想通貨の世界では、多くの人が利用するようになると、処理能力が追いつかなくなる問題が課題となっています。これを解決する技術として、二層構造という方法が注目を集めています。この方法は、主要な処理とは別に、補助的な処理を行う層を設けることで、全体的な処理能力を向上させる仕組みです。

この二層構造には、処理速度の向上と手数料の削減という大きな利点があります。処理速度が速くなれば、送金や決済がよりスムーズになり、使い勝手が格段に向上します。また、手数料が安くなれば、少額の取引でも気軽に利用できるようになり、より多くの人が仮想通貨を利用するようになることが期待されます。

現在、多くの団体がこの二層構造の技術開発に取り組んでいます。例えば、「多角形」という名前の計画は、この技術を用いて革新的なサービスを提供することを目指しています。他にも様々な計画が進行中で、今後の発展に大きな期待が寄せられています。

二層構造の技術が進化することで、仮想通貨を取り巻く環境は大きく変わると考えられます。より速く、より安く、より使いやすくなることで、仮想通貨は私たちの生活にとってより身近なものとなるでしょう。近い将来、誰もが気軽に仮想通貨を利用できる社会が実現するかもしれません。

仮想通貨の未来を理解するためには、この二層構造の技術の動向に注目していくことが重要です。技術の進歩は日進月歩であり、常に最新の情報を把握することで、仮想通貨の可能性をより深く理解できるようになるでしょう。

まとめ