イギリス病:停滞の教訓

仮想通貨を知りたい
先生、『イギリス病』って仮想通貨と何か関係があるんですか?社会保障制度や国有化の話で停滞したって聞いたんですけど…

仮想通貨研究家
いい質問だね。直接仮想通貨と関係があるわけではないんだけど、仮想通貨の発行量の調整方法に『イギリス病』のような事態を防ぐための仕組みが取り入れられていることがあるんだ。

仮想通貨を知りたい
どういうことですか?

仮想通貨研究家
例えば、ビットコインのように発行量の上限が決まっている仮想通貨の場合、国が通貨を際限なく発行してインフレになる、といった『イギリス病』のような経済の不安定化を防ぐ効果が期待できるんだよ。発行量が決まっていることで、通貨の価値が安定しやすくなると考えられているんだね。
イギリス病とは。
1960年代以降のイギリスでは、経済の伸び方が鈍くなる中で、国民の生活を支える制度が充実していました。例えば、ゆりかごから墓場までと言われるように、生まれてから亡くなるまで、国が様々なサービスを提供する制度です。また、主要な産業を国が管理する政策なども行われました。しかし、これらの政策によって、人々の働く意欲が低下し、世界の市場で競争できる力が弱まりました。結果として、経済と社会はさらに停滞しました。このようなイギリスの経済や社会の状態を病気になぞらえて「イギリス病」と呼びます。
イギリス病とは

1960年代後半から1970年代にかけて、イギリスは深刻な経済不況と社会不安に見舞われました。この状況は「イギリス病」と呼ばれ、まるで病に侵されたかのように経済が弱体化していく様相を的確に表現しています。イギリスは戦後、いち早く復興を遂げ、高度経済成長を経験しましたが、その勢いは長くは続きませんでした。1960年代後半に入ると、国際市場における競争力は低下し、主要産業は衰退の一途をたどりました。かつて世界の工場と呼ばれたイギリスの製造業は、技術革新の遅れや労働組合の強い抵抗などから、国際競争力を失っていったのです。
経済の停滞は、深刻なインフレと高い失業率をもたらしました。物価は上昇する一方で、人々の生活は苦しくなり、社会不安が高まりました。労働組合は賃上げを求めてストライキを繰り返し、経済の混乱に拍車をかけました。政府は様々な政策を試みましたが、効果的な解決策を見つけることができず、イギリス経済は泥沼にはまり込んでいきました。
「イギリス病」は、単なる経済不況を指す言葉ではありません。社会全体の停滞感や閉塞感を象徴する言葉としても広く認識されています。将来への希望を失った人々は、無気力になり、社会全体に活気が失われていきました。この閉塞感は、政治の停滞や社会の分断を招き、イギリス病をさらに深刻化させました。
イギリス病は、高度経済成長の後に訪れる経済の成熟化と、それに対応できなかった政策の失敗が重なり合って生じた複合的な現象と言えるでしょう。この経験は、経済成長の持続可能性や社会の安定について、多くの教訓を与えてくれます。世界各国が経済成長を目指す中で、イギリス病は、経済政策の重要性と社会の活力を維持することの難しさを改めて示す重要な事例と言えるでしょう。
| 時期 | 状態 | 原因 | 結果 |
|---|---|---|---|
| 1960年代後半~1970年代 | 深刻な経済不況と社会不安(イギリス病) | 国際競争力の低下、主要産業の衰退、技術革新の遅れ、労働組合の強い抵抗 | 深刻なインフレ、高い失業率、社会不安の増大、労働組合のストライキ、政治の停滞、社会の分断 |
背景にある社会保障

英国の経済停滞、いわゆる英国病の背景には、国民生活を支える社会保障制度の肥大化がありました。「ゆりかごから墓場まで」という標語が象徴するように、生まれたときから亡くなるまで、国民生活のあらゆる場面を保障するこの制度は、当初は画期的なものとして高く評価されました。病気や失業といったリスクから人々を守り、生活の安定を保障することで、社会全体の安心感を高めることを目指したのです。
しかし、理想的な社会保障の実現には、莫大な費用が必要でした。福祉サービスを提供するために、政府は歳出を大幅に増やさなければならず、その結果、国の財政は苦しくなっていきました。収入を上回る支出を続けることは不可能であり、経済成長にブレーキをかける要因となったのです。
さらに、手厚い社会保障は、人々の勤労意欲にも影響を与えたと考えられています。生活が保障されているため、仕事への熱意が薄れ、生産性の向上に結びつかなかったという指摘もあります。働く意欲が低い状態では、新しい技術や発明が生まれにくく、経済全体の活力が失われる可能性があります。
英国病は、社会保障の充実と経済の活性化を両立させることの難しさを示す典型的な例となりました。人々の生活を守るための制度が、逆に経済成長を阻害するという皮肉な結果を生んでしまったのです。この経験は、世界各国に大きな影響を与え、福祉国家モデルの限界を認識させるきっかけとなりました。後の経済政策においては、社会保障のあり方を見直し、持続可能な制度設計の重要性が認識されるようになったのです。

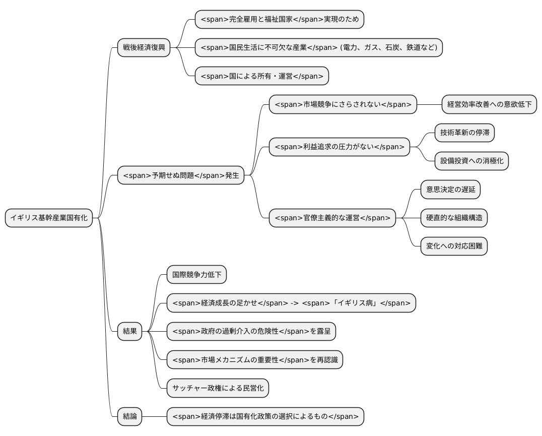
国有化の影響

第二次世界大戦後、疲弊した経済を立て直すため、イギリスでは多くの基幹産業が国有化されました。電力、ガス、石炭、鉄道など、国民生活に欠かせない重要な産業が、国によって所有・運営されることになったのです。これは、当時の労働党政権が目指した完全雇用と福祉国家を実現するための重要な政策の一つでした。人々は、国が産業を管理することで、安定した雇用と公共サービスの提供が保障されると期待しました。
しかし、この国有化政策は、予期せぬ問題を引き起こしました。まず、国有企業は市場競争にさらされないため、経営効率の改善への意欲が薄れました。また、利益追求の圧力がないため、新たな技術開発や設備投資にも消極的になり、技術革新が停滞しました。
さらに、官僚主義的な運営も問題となりました。意思決定が遅く、硬直的な組織構造は、変化への対応を難しくしました。その結果、イギリスの基幹産業は国際競争力を失い、経済成長の足かせとなりました。かつて世界の工場と呼ばれたイギリスは、「イギリス病」と呼ばれる経済不況に陥ってしまったのです。
この国有化政策の失敗は、政府による過剰な介入の危険性を明らかにしました。そして、市場メカニズムの重要性を再認識させ、後のサッチャー政権による民営化へとつながる大きな転換点となりました。つまり、経済の停滞は、国有化という政策の選択によるものだったと言えるのです。

労働組合の役割

仕事をする人たちの集まりである労働組合は、働く人たちの待遇をよくしたり、働きやすい環境を作るために活動します。イギリスでかつて深刻な経済不況が起きたとき、この労働組合の影響も無視できないものでした。
労働組合は、お給料を上げることや労働環境をよくすることを会社側に強く求めました。そして、その要求が通らない場合、仕事をやめてしまうストライキという手段を何度もとりました。仕事が止まってしまうわけですから、当然物が作られなくなり、会社の儲けは減ってしまいました。
問題は、労働組合の要求が、必ずしも当時の経済状況を踏まえた現実的なものではなかったことです。世界で競争している会社にとって、常に儲け続けることはとても重要です。しかし、労働組合の要求によって会社の経営が悪化し、世界での競争力が落ちてしまったのです。
もちろん、労働組合は働く人たちを守る大切な役割を担っています。しかし、イギリスの不況は、労働組合の活動が経済全体に悪い影響を与える可能性もあるということを示しました。当時のイギリス政府は、労働組合とうまくやっていく方法を見つけるのに苦労していたのです。
労働組合と会社は、お互いに協力し合うことが大切です。会社は、そこで働く人たちが安心して仕事ができるように配慮しなければなりません。そして、労働組合も会社の経営状態を理解し、現実的な要求をするように心がける必要があります。そうすることで、会社も成長し、働く人たちもより良い待遇を得られるようになるでしょう。
| 項目 | 内容 |
|---|---|
| 労働組合の役割 | 労働者の待遇改善と働きやすい環境づくり |
| 労働組合の活動 | 賃上げ、労働環境改善の要求、ストライキ |
| イギリス不況における問題点 | 労働組合の要求が経済状況を踏まえておらず、会社の競争力低下を招いた |
| 労働組合と会社のあるべき姿 | お互いに協力、会社は労働環境に配慮、労働組合は現実的な要求 |
日本への示唆

英国の経済停滞は、私たちの国にとっても重大な教訓を与えています。英国はかつて世界の経済を牽引する大国でしたが、1960年代後半から70年代にかけて深刻な不況に陥りました。これは「英国病」と呼ばれ、様々な要因が複雑に絡み合った結果です。その中には、社会保障費の増大や生産性の低下、硬直的な労働市場といった問題がありました。
これらの問題は、現在の私たちの国が直面している課題と驚くほど似ています。少子高齢化が進むにつれて、年金や医療といった社会保障にかかる費用は増え続けています。また、技術革新の遅れや労働人口の減少によって、生産性の向上も大きな課題となっています。さらに、労働者は転職しにくく、新しい仕事に就くための学び直しの機会も十分とは言えません。これは労働市場全体の活力を低下させる一因となっています。
英国の経験から学ぶべきことは、目先の経済成長だけでなく、長期的な視点に立って社会全体の仕組みを見直す必要があるということです。将来世代に負担を先送りすることなく、持続可能な社会保障制度を作る必要があります。また、新しい技術や考え方を積極的に取り入れ、生産性を高めるための努力を続けなければなりません。同時に、労働者がより自由に、能力を活かせる場を見つけられるよう、労働市場の改革も進める必要があります。
過去の失敗から学び、将来への知恵とすることは、経済政策において非常に大切です。英国病は、経済政策の誤りが国の衰退に繋がる可能性を明らかに示した事例と言えるでしょう。私たちは英国の轍を踏まないよう、構造的な問題に真剣に取り組む必要があるのです。
| 英国の状況(1960-70年代) | 日本の現状 | 対策 |
|---|---|---|
| 経済停滞(英国病) 社会保障費の増大 生産性の低下 硬直的な労働市場 |
社会保障費の増大 生産性の向上は課題 労働者の転職の難しさ、学び直しの機会不足 |
長期的な視点で社会全体の仕組みを見直し 持続可能な社会保障制度を作る 新しい技術や考え方を取り入れ、生産性を高める 労働者がより自由に、能力を活かせる場を見つけられるよう、労働市場の改革を進める |
現代における意義

今という時代におけるイギリス病の持つ意味について考えてみましょう。イギリス病自体は過去の出来事ですが、その教訓は色あせることなく、現代社会にも通じるものがあります。世界規模でのつながりが深まり、技術の進歩が加速し、社会の仕組みも変化する現代の経済は、常に変化の波にさらされています。過去の失敗から学び、変化に対応できる力を持つことが、経済を長く成長させるために欠かせません。 イギリス病は、経済の仕組みを決める上で、長い目で見てバランスの取れた政策を行うことの大切さを教えてくれます。
イギリス病は、1960年代後半から1970年代にかけてイギリスで起こった経済不振のことで、産業の競争力が低下し、物価上昇と失業の増加が同時に進行するスタグフレーションという状態に陥りました。主な原因は、硬直化した労働市場、非効率な国営企業、過度な社会保障支出などが挙げられます。これらの要因が重なり、イギリス経済は長期にわたる低迷を経験しました。
現代社会においても、イギリス病と類似した問題を抱える国は少なくありません。例えば、少子高齢化による社会保障費の増大、グローバル化による産業構造の変化、技術革新による雇用への影響などは、多くの国が直面する課題です。これらの課題に適切に対処しなければ、経済の停滞、格差の拡大、社会不安などを招きかねません。イギリス病の経験は、社会保障、産業育成、働き方の仕組みなど、様々な分野において、過去の失敗を繰り返さないための指針となります。
イギリス病は、経済政策の立案において、目先の利益にとらわれず、長期的な視点を持つことが重要であることを示しています。また、特定の分野に偏ることなく、バランスの取れた政策を行うことも大切です。過去の教訓を活かし、変化に柔軟に対応することで、より良い未来を築くことができるでしょう。
| 時代 | イギリス病の教訓 | 現代社会への示唆 | 具体的な課題 |
|---|---|---|---|
| 1960-70年代 | 硬直化した労働市場、非効率な国営企業、過度な社会保障支出などが経済不振(スタグフレーション)を引き起こした。 | 経済の仕組みを決める上で、長い目で見てバランスの取れた政策を行うことの大切さ。 | 少子高齢化による社会保障費の増大、グローバル化による産業構造の変化、技術革新による雇用への影響 |
| 現代 | 過去の失敗から学び、変化に対応できる力を持つことが、経済を長く成長させるために必要。 | 社会保障、産業育成、働き方の仕組みなど、様々な分野において、過去の失敗を繰り返さないための指針となる。 | 経済の停滞、格差の拡大、社会不安 |
| 教訓の適用 | 経済政策の立案において、目先の利益にとらわれず、長期的な視点を持つことが重要。特定の分野に偏ることなく、バランスの取れた政策を行うことも大切。 | 過去の教訓を活かし、変化に柔軟に対応することで、より良い未来を築くことができる。 | – |
