未来を描く分散型娯楽プラットフォーム:TRON

仮想通貨を知りたい
先生、『トロン』って仮想通貨で、エンターテインメントのデジタルコンテンツ配信を支援するって書いてあるんですけど、具体的にはどんなことをするんですか?

仮想通貨研究家
良い質問だね。例えば、動画や音楽、ゲームなどのデジタルコンテンツを、クリエイターが直接利用者に販売したり、利用者がクリエイターに寄付したりできるプラットフォームを作ることを目指しているんだ。仲介業者を挟まないので、手数料が安く、コンテンツ制作者がより多くの利益を得られる仕組みだよ。

仮想通貨を知りたい
なるほど。でも、それって今ある動画サイトとかと何が違うんですか?

仮想通貨研究家
大きな違いは、コンテンツの権利管理や収益分配の方法だよ。トロンはブロックチェーン技術を使うことで、コンテンツの不正コピーを防ぎ、クリエイターが適切な報酬を受け取れる仕組みを構築しようとしているんだ。さらに、『採掘王』の異名を持つジハン・ウー氏が率いるビットメイン社がパートナーとして名を連ねていることも、信頼性を高めていると言えるだろうね。
TRONとは。
「トロン」という仮想通貨について説明します。これは、娯楽に関するデジタルな内容の配信を支える事業です。提携先には、採掘の第一人者として知られる「ジハン・ウー」氏が率いる「ビットメイン」があります。
概要

「トロン」は、楽しみを提供する情報のやり取りを大きく変えようとする新しい仕組みです。インターネット上で音楽や動画、ゲームなどを扱う今の仕組みは、間にいくつかの会社が入ることで、作り手には利益が少なく、使い手には費用が高いなどの問題があります。トロンは、作り手と使い手を直接つなげることで、この問題を解決しようとしています。
具体的には、トロンは仲介者をなくし、作り手が直接使い手に作品を届けられるようにします。これにより、使い手はより安い値段で作品を楽しめ、作り手はより多くの利益を得ることができます。例えば、動画配信サイトでは、サイト運営会社が高額な手数料を取ることがあります。トロンを使えば、手数料がかからず、作り手は自分の作品から得られる利益を最大化できます。また、使い手はより多くの作品にアクセスできるようになり、様々な楽しみを味わうことができます。
トロンの目標は、楽しみを提供する情報のやり取りの仕組みを、公平で開かれたものにすることです。音楽や動画配信だけでなく、ゲームや交流サイトなど、様々な楽しみの分野で利用できるようにすることを目指しています。将来的には、世界中の人が自由に作品を作り、共有し、楽しめる、誰もが参加できるデジタルな楽しみの世界を作りたいと考えています。トロンは、楽しみを提供する情報のやり取りの未来を大きく変える可能性を秘めた、画期的な取り組みと言えるでしょう。
| 項目 | 説明 |
|---|---|
| トロンの目的 | エンターテイメントコンテンツの配信における、現状の中間企業による手数料などの問題を解決し、クリエイターとユーザーを直接つなぐことで、より公平で開かれた仕組みを構築すること。 |
| トロンの仕組み | 仲介者を排除し、クリエイターが直接ユーザーに作品を届けられるようにする。 |
| ユーザーへのメリット | コンテンツをより安価に楽しめる。より多くの作品にアクセスできる。 |
| クリエイターへのメリット | 手数料がかからず、利益を最大化できる。 |
| トロンの将来展望 | 音楽、動画、ゲーム、SNSなど様々な分野での利用を目指し、世界中の人々が自由にコンテンツを作成、共有、享受できるデジタルエンターテイメントの世界を構築する。 |
技術

トロンは、独自の鎖構造技術を土台として作られています。この技術は、処理能力が高く、拡張性に優れているため、大量の取引を素早く行うことが可能です。このおかげで、莫大な量のデジタルコンテンツを滞りなく配信できます。
また、契約を自動で実行する機能も備えています。この機能は、コンテンツ配信における契約の自動化や権利管理の効率化を実現します。例えば、コンテンツ制作者と利用者の間で、著作権使用料の支払いを自動で行う契約を結ぶことができます。これにより、権利関係を明確にし、公正な取引を実現できます。
さらに、トロンは情報を分散して保管する技術も利用しています。この技術により、コンテンツデータの安全な保管と利用を可能にしています。従来の一か所にデータを保管する方式と異なり、複数の場所に分散して保管することで、データ消失や改ざんのリスクを低減できます。また、特定の管理者がデータを独占することも防げます。
これらの高度な技術は、トロンが目指す分散型の娯楽環境の土台を支えています。中央集権的な管理者を介さずに、コンテンツ制作者と利用者が直接つながり、公正で透明性の高いコンテンツ流通を実現することを目指しています。この技術基盤は、将来のデジタルコンテンツ産業の発展に大きく貢献すると期待されています。
| 特徴 | 詳細 | メリット |
|---|---|---|
| 高処理能力・拡張性 | 独自の鎖構造技術により、大量の取引を高速処理可能 | 莫大な量のデジタルコンテンツの配信を滞りなく行える |
| スマートコントラクト機能 | 契約の自動実行が可能 | コンテンツ配信における契約の自動化や権利管理の効率化、著作権使用料の支払いの自動化、権利関係の明確化、公正な取引の実現 |
| 分散型データ保管 | 情報を複数の場所に分散して保管 | データ消失や改ざんのリスク低減、特定の管理者によるデータ独占の防止、コンテンツデータの安全な保管と利用 |
| 分散型娯楽環境 | 中央集権的な管理者を介さないコンテンツ流通 | コンテンツ制作者と利用者の直接的な繋がり、公正で透明性の高いコンテンツ流通 |
協力体制

波に乗り始めた事業同士が手を組む、いわゆる協力体制。この仕組みは、多くの場合、お互いの持ち味を生かし、単独ではなしえない大きな成果を生み出す力となります。今回ご紹介する仮想通貨「トロン」も、様々な協力関係を築きながら成長を続けています。中でも注目すべきは、掘削機械を作る会社として世界的に有名な「ビットメイン」との提携です。この会社を率いるのは、掘削界の権威として名高いウー氏です。ビットメインは、仮想通貨を掘り出すための専用機械の開発・製造において世界を牽引する、いわば業界の巨人です。
トロンとビットメインが協力関係を結んだことにより、トロンは様々な恩恵を受けることとなりました。まず、ビットメインが持つ高度な技術力を利用できるようになったことは大きなメリットです。仮想通貨の世界は技術革新が速く、常に最先端技術を取り入れることが求められます。ビットメインの技術力は、トロンがこの競争を勝ち抜くための大きな武器となるでしょう。さらに、ビットメインは仮想通貨業界に深く根ざしており、長年にわたり培ってきた豊富な経験と幅広い人脈を持っています。トロンは、ビットメインの持つ情報網や関係者との繋がりを活用することで、事業展開をよりスムーズに進めることができるようになりました。
ビットメインとの提携は、トロンの信頼性を高める効果ももたらしました。仮想通貨業界は新しい技術であるため、どうしても不安定な要素がつきものです。しかし、業界の巨人であるビットメインがお墨付きを与えたことで、トロンに対する世間からの見方は大きく変わりました。信頼性の向上は、新規参入者を増やし、市場の活性化に繋がります。そして、これらの好循環は、トロンの更なる発展を加速させる原動力となるでしょう。数多くの協力体制の中でも、ビットメインとの提携は、トロンの未来を明るく照らす重要な要素と言えるでしょう。

将来展望

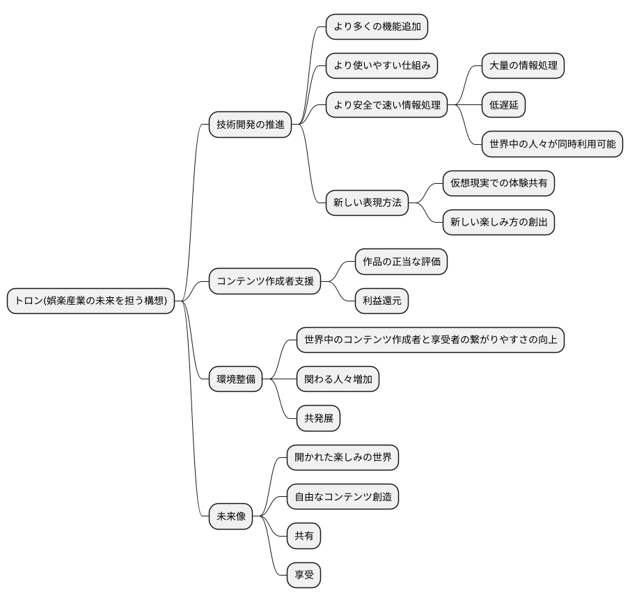
娯楽産業のこれからを担う構想として注目を集める「トロン」は、大きな可能性を秘めています。今後、技術開発をさらに推し進め、より多くの機能を追加したり、使いやすい仕組みにしたりしていきます。世界中のコンテンツを作る人と楽しむ人が、より簡単に繋がる環境を整備し、関わる人々を増やしていくことで、共に発展していくことを目指します。
トロンが思い描く未来は、誰もが自由にコンテンツを生み出し、分かち合い、楽しむことができる、開かれた楽しみの世界です。その実現に向けて、トロンは一歩一歩、着実に進んでいます。
例えば、より安全で速い情報処理の実現のために、基盤となる技術の改良に取り組んでいます。これにより、大量の情報も遅延なく処理できるようになり、世界中の人々が同時に、高画質の動画や音楽を楽しめるようになります。また、新しい表現方法を可能にする技術開発にも力を入れています。例えば、仮想現実の世界で、まるで本当にそこにいるかのような体験を共有できる仕組みを構築することで、これまでにない新しい楽しみ方を生み出していきます。
さらに、コンテンツを作る人を応援する仕組みも強化します。作った作品が正当に評価され、利益が還元される仕組みを作ることで、より多くの才能ある人々が、情熱を持って作品作りに取り組める環境を整えていきます。
トロンの成長は、娯楽産業の未来を大きく変える可能性を秘めています。誰もが自由に創造性を発揮し、世界中の人々と繋がり、共に楽しみを分かち合える、そんな未来を目指して、トロンはこれからも発展を続けていきます。

課題と解決策

娯楽分野に特化した分散型台帳技術基盤であるトロンは、画期的な構想であると同時に、いくつかの難題にも立ち向かっています。大きな課題の一つは、誰もが自由に情報発信できる仕組みにより、情報の質の維持や制作者の権利保護が難しくなっている点です。不適切な内容や権利を侵害したものが拡散されるリスクがあり、健全な状態を保つための対策が求められています。
トロンはこの問題に対し、様々な解決策を検討し、実行に移しています。利用者全体で監視し合う仕組みを導入することで、不適切な情報や権利侵害を早期に発見し、対処できる体制を築こうとしています。これは、多くの人の目で監視することで、プラットフォーム全体の健全性を維持しようという試みです。また、分散型台帳技術の特性を活かし、制作者の権利情報を記録・管理する仕組みの開発にも取り組んでいます。これにより、権利関係を明確化し、制作者の権利保護を強化できると期待されています。
もう一つの重要な課題は、処理能力の向上です。利用者や情報量の増加に対応できるよう、処理能力を高める技術開発を積極的に進めています。将来的にさらに多くの利用者と情報が流通することを想定し、安定したサービス提供のための基盤作りに力を入れているのです。
これらの課題を一つずつ解決していくことで、トロンはさらなる成長を遂げることができると考えています。真に分散化された娯楽基盤として、誰もが安心して利用できる、より良い環境の実現を目指しています。課題解決を通じ、より多くの人々が自由に情報を発信し、享受できる、革新的なプラットフォームへと進化していくことが期待されます。
| 課題 | 解決策 |
|---|---|
| 情報の質の維持と制作者の権利保護 |
|
| 処理能力の向上 | 処理能力を高める技術開発 |
まとめ

娯楽業界に大きな変化をもたらす可能性を持つ「トロン」について、その将来性について解説します。
「トロン」は、情報を分散管理する仕組みを活かし、様々な種類のデジタル娯楽作品を流通させることを目指す計画です。従来の方法では、作品を作る人とそれを楽しむ人との間に、仲介業者が入ることで、手数料や手続きの煩雑さが発生していました。しかし、「トロン」では、これらの仲介業者を介さずに、直接やり取りを行うことが可能となります。これにより、作り手はより多くの利益を得ることができ、楽しむ人はより手軽に作品に触れることができるようになります。
「トロン」の強みは、多くの協力者と提携している点です。様々な分野で影響力を持つ企業や団体と手を組むことで、計画の知名度向上や技術開発の促進に力を注いでいます。こうした協力関係は、「トロン」の成長を支える重要な要素となっています。
さらに、「トロン」は技術革新にも積極的に取り組んでいます。常に最新の技術を取り入れることで、より速く、より安全に、より使いやすい仕組みの構築を目指しているのです。この技術開発への意欲は、「トロン」が将来も競争力を維持していく上で不可欠な要素と言えるでしょう。
「トロン」は、娯楽業界全体に革新をもたらそうとしています。世界中の人々がより自由に、より簡単に娯楽作品を作り、楽しむことができる世界の実現を目指しているのです。今後の発展に、大きな期待が寄せられています。
| 項目 | 内容 |
|---|---|
| 概要 | 情報を分散管理する仕組みを活用し、デジタル娯楽作品を仲介業者なしで流通させる計画 |
| メリット |
|
| 強み | 多くの協力者・提携先 |
| 技術革新 | 常に最新の技術を取り入れ、より速く、より安全に、より使いやすい仕組みを構築 |
| 将来展望 | 世界中の人々がより自由に、より簡単に娯楽作品を作り、楽しむことができる世界の実現 |
