ダウ理論で相場を読み解く

仮想通貨を知りたい
先生、『ダウ理論』って難しそうでよくわからないんですけど、簡単に説明してもらえますか?

仮想通貨研究家
そうだね、難しく感じるかもしれないけど、基本は値動きから市場の全体的な流れを読む考え方だよ。株価の動きを分析する時に使われるんだけど、仮想通貨にも応用されているんだ。

仮想通貨を知りたい
値動きから流れを読むって、具体的にはどういうことですか?

仮想通貨研究家
例えば、値動きが上がり続ける傾向にあれば、市場全体が強気で、上がり続ける相場だと判断する。逆に、値動きが下がり続ける傾向にあれば、市場全体が弱気で、下がり続ける相場だと判断する。そうやって、今が買いの時期なのか、売りの時期なのかを判断するのに役立つ理論なんだよ。
ダウ理論とは。
株の値動きを見る方法の一つである『ダウ理論』について説明します。この考え方は、19世紀後半に活躍した金融記者、チャールズ・ダウさんが作ったもので、図表を使って値動きを分析する理論です。大きく分けて六つの基本的な考え方からできています。
ダウ理論の基礎

株価の動きを読み解くために、19世紀後半にチャールズ・ダウ氏が生み出した考え方がダウ理論です。これは、株だけでなく、仮想通貨のような他の市場の値動きを見る時にも使われています。この理論は、市場の動きや価格の変化、取引の量などを細かく見て、これからの値動きを予想するために作られました。ダウ理論は、6つの基本となる考え方があり、これらを学ぶことで、市場の動きが良く分かり、投資の判断に役立ちます。
ダウ理論の大切な考え方の1つに、市場には大きな流れ、中ぐらいの流れ、小さな流れの3つの流れがあるという点があります。大きな流れには、価格が上がる流れと下がる流れがあり、それぞれ3つの段階に分かれています。また、取引の量は、価格の動きの確からしさを示すものだと考えます。これらの考え方を理解すると、市場全体の動きが分かり、より良い投資の作戦を立てることができます。
ダウ理論は、ただのテクニカル分析の方法ではありません。市場で取引している人たちの気持ちや、世の中の景気なども考える、全体を捉える分析の方法です。投資をする人はダウ理論を学ぶことで、市場の動きを予想する力を高め、より的確な投資の判断ができるようになります。また、ダウ理論は長い期間の市場分析に向いていて、短い期間の値動きに惑わされずに、長期的な投資の作戦を立てるのにとても役立ちます。ダウ理論は完璧ではなく、限界もありますが、市場分析の基本的な考え方として、多くの投資家に使われています。ダウ理論を学ぶことは、市場を理解する上で重要な一歩となるでしょう。

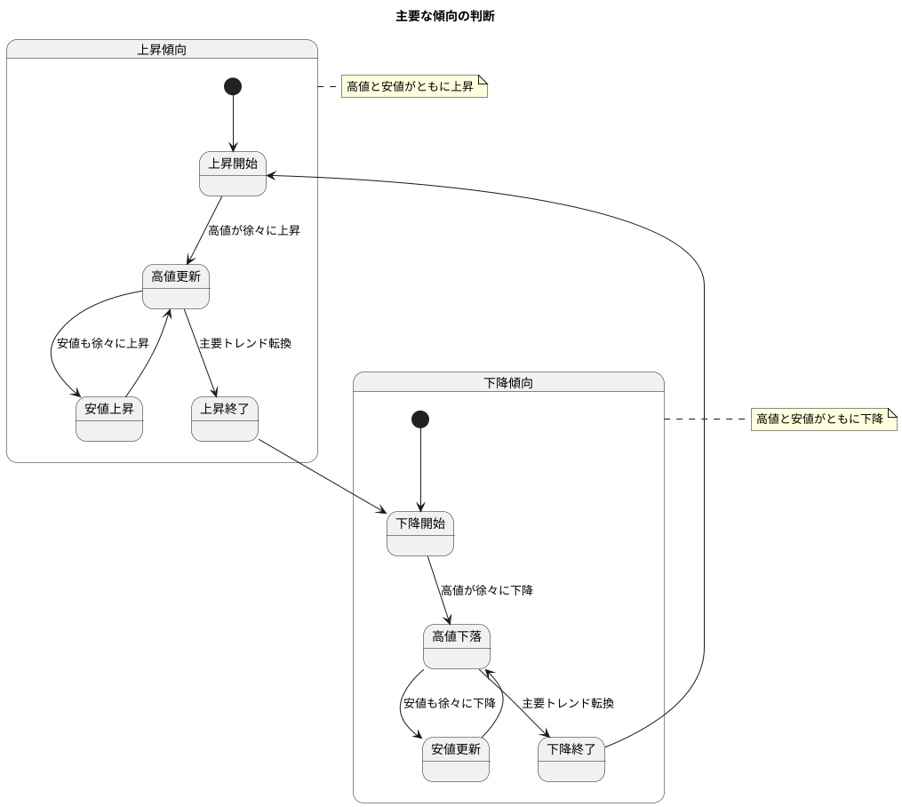
主要トレンドの見極め方

市場全体の長期間にわたる動き、いわゆる大きな流れを捉えることは、利益を得る上で極めて重要です。これは、主要な流れ、すなわち主要な傾向を見極めることと言い換えられます。この主要な傾向は、上昇する傾向もしくは下降する傾向のどちらかになります。
この主要な傾向を見極めるには、市場全体の値動き、売買の量、そして市場に関わる人々の気持ちといったものを総合的に見て判断する必要があります。上昇する傾向の場合、高い値段と低い値段がともに徐々に上がっていく様子で確認できます。反対に、下降する傾向の場合、高い値段と低い値段がともに徐々に下がっていく様子で確認できます。
これらの高い値段と低い値段は、市場の波のような動きを表しています。それぞれの波は、上昇する傾向では、高い値段が更新され、低い値段も上がり、下降する傾向では、高い値段が下がり、低い値段も更新されます。まるで海の波のように、市場は常に上がり下がりを繰り返しますが、その大きな方向性を見極めることが重要です。
主要な傾向を捉えることで、市場全体の大きな流れを理解し、自分自身の売買戦略を決めることができます。短期的な値動きに惑わされず、主要な傾向に沿った売買を行うことで、より大きな利益を上げる可能性が高まります。
主要な傾向を見極めるには、相場での経験と知識が必要です。そして、常に市場を注意深く観察し、分析する必要があります。焦らず、じっくりと市場の動きを読み解く力を養うことが、成功への鍵となります。

二次トレンドと小トレンド

値動きの方向性を掴むことは、仮想通貨への投資で成功を収めるための鍵となります。価格の動きには、大きな流れである主要な動き、主要な動きとは反対の小さな動きである二次的な動き、そしてさらに短い期間の小さな動きである細かな動きの三種類があります。これらの動きを理解することで、より的確な投資判断を行うことができます。
主要な動きは、市場全体の大きな流れを示すもので、長期間にわたって続く傾向があります。例えば、価格が長期間に渡って上がり続ける場合は、上昇の主要な動きと判断できます。この主要な動きを見極めることが、長期的な投資戦略を立てる上で最も重要です。
二次的な動きは、主要な動きとは反対方向の、一時的な調整局面です。上昇の主要な動きの最中にも、一時的に価格が下がる局面が現れます。これが二次的な動きです。この動きは、主要な動きを打ち消すものではなく、むしろ主要な動きが続くための調整と捉えることができます。二次的な動きを主要な動きの変化と誤認すると、早まった売買につながりかねません。
細かな動きは、市場における日々の小さな値動きで、二次的な動きよりもさらに短期間で発生します。細かな動きは、様々な要因によって引き起こされるため、予測が難しく、短期的な売買を行う投資家にとっては重要ですが、長期的な投資戦略にはあまり影響を与えません。細かな動きに一喜一憂せず、主要な動きと二次的な動きを把握することに重点を置くことが大切です。
これらの三種類の動きを理解し、総合的に判断することで、市場全体の動向を把握し、より確実性の高い投資判断を行うことができます。特に、主要な動きと二次的な動きの関係性を理解することは、投資におけるリスク管理の上でも非常に重要です。
| 動きの種類 | 期間 | 方向 | 特徴 | 投資戦略への影響 |
|---|---|---|---|---|
| 主要な動き | 長期 | 市場全体の流れ | 大きな流れ、長期間持続 | 長期投資戦略の基礎 |
| 二次的な動き | 短期 | 主要な動きと反対 | 一時的な調整局面 | 主要な動きを見極める上で重要、早まった売買を避ける指標 |
| 細かな動き | 超短期 | 様々 | 日々の小さな値動き、予測困難 | 短期売買には重要だが、長期投資には影響小 |
出来高の重要性

売買された数量、つまり出来高は、値動きを裏付ける重要な要素です。これは、株や為替など様々な市場で用いられる、相場分析の手法であるダウ理論においても重視されています。出来高は、市場参加者の心理を映し出す鏡のようなものと言えるでしょう。値動きと出来高の関係を分析することで、今の流れの強さや、これから流れが変わる転換点を判断する手がかりになります。
例えば、価格が上がっている上昇の流れの中で、出来高も増えている時は、その流れは強いと判断できます。多くの参加者がその値上がりを支持していることを示しているからです。逆に、価格が上がっているにもかかわらず、出来高が減っている時は、注意が必要です。これは、上昇の流れが弱まっている可能性を示唆しています。まるで、山を登る人が減り、頂上が近いことを暗示しているかのようです。
下落の流れの中でも、同様に考えることができます。価格が下がり、出来高も増えている時は、その下落の流れは強いと判断できます。多くの参加者がその値下がりを支持していることを示しているからです。価格が下がっているにもかかわらず、出来高が減っている時は、下落の流れが弱まっている可能性があります。これは、谷底が近いことを暗示しているかもしれません。
このように、出来高は市場の温度計のような役割を果たします。価格の動きだけでは読み取れない市場参加者の心理状態を、出来高は示してくれるのです。価格の動きと合わせて出来高を分析することで、より正確な市場分析を行うことができます。ダウ理論では、価格と出来高の関係を特に重視しており、今の流れを確認したり、転換点を判断したりする際に役立てています。出来高の変化を注意深く観察することで、市場の動きをより深く理解し、投資判断に役立てることができるでしょう。
| 価格の動き | 出来高 | 解釈 |
|---|---|---|
| 上昇 | 増加 | 強い上昇トレンド |
| 上昇 | 減少 | 上昇トレンドの弱化 |
| 下落 | 増加 | 強い下降トレンド |
| 下落 | 減少 | 下降トレンドの弱化 |
仮想通貨市場への応用

株の値動きを読むために作られた考え方が、仮想通貨の値動きを読むのにも役立ちます。この考え方はダウ理論と呼ばれ、株の世界ではよく知られています。仮想通貨の値動きは激しいですが、ダウ理論の基本的な考え方は変わりません。大きな流れ、中くらいの流れ、小さな流れ、そして取引量の関係を見ることで、今後の値動きを予想できます。
しかし、仮想通貨の歴史は株に比べて浅く、データも少ないため、予想の正確さは低くなることがあります。また、仮想通貨はまだ決まりがきちんと整っていない部分もあり、不正が行われる危険性もあります。ですから、ダウ理論を使う時は、こういった危険も考えなければいけません。
仮想通貨の取引は一年中いつでも行われているため、常に値動きに気を配る必要があります。値動きを調べるための道具を使うことで、より効率的に調べることができます。
ダウ理論は仮想通貨の値動きを読むのに役立つ方法ですが、仮想通貨の特徴を理解し、正しい方法で使うことが大切です。他の値動きを読む方法と組み合わせて使うことで、より正確な予想ができます。例えば、移動平均線や相対力指数といった指標と組み合わせることで、売買のタイミングをより的確に掴むことができます。また、仮想通貨特有の出来事、例えば新しい仕組みの導入や大きな取引所の開設なども考慮に入れる必要があります。これらの出来事は市場に大きな影響を与える可能性があり、ダウ理論だけでは予測できない値動きにつながるからです。常に情報を集め、市場の状況を把握することで、より精度の高い分析を行い、適切な投資判断をすることができます。
| ダウ理論の仮想通貨への適用 | 注意点 | その他 |
|---|---|---|
| 株価分析の手法であるダウ理論は、仮想通貨の値動きを読むのにも役立つ。大きな流れ、中くらいの流れ、小さな流れ、そして取引量の関係から値動きを予測する。 | 仮想通貨の歴史は浅くデータが少ないため、株に比べて予想の正確性は低い。また、規制が未整備な部分もあり不正のリスクも存在する。 | 仮想通貨の取引は24時間365日行われているため、常に値動きに注意が必要。 |
| ダウ理論は仮想通貨の特徴を理解した上で、正しく使う必要がある。 | 値動き分析ツールを使うことで、効率的に調べることができる。 | |
| 他の分析手法と組み合わせることで、より正確な予測が可能。例:移動平均線、相対力指数 | 仮想通貨特有の出来事(例:新技術導入、大手取引所開設)も考慮に入れる必要がある。常に情報収集を行い、市場の状況を把握することで、より精度の高い分析と適切な投資判断が可能になる。 |
